资讯专题 
天津市人民政府关于印发 天津市突发事件总体应急预案的通知
天津市人民政府关于印发
天津市突发事件总体应急预案的通知
各区人民政府,市政府各委、办、局:
现将《天津市突发事件总体应急预案》印发给你们,望遵照执行。
天津市人民政府
2021年1月9日
天津市突发事件总体应急预案
1总则
1.1指导思想
以习近平新时代中国特色社会主义思想为指导,全面贯彻党的十九大和十九届二中、三中、四中、五中全会精神,深入学习贯彻习近平总书记关于应急管理重要论述,认真贯彻落实习近平总书记对天津工作“三个着力”重要要求和一系列重要指示批示精神,统筹发展和安全,维护人民群众生命财产安全和社会稳定,为开启全面建设社会主义现代化大都市新征程提供安全保障。
1.2工作目的
建成与有效应对公共安全风险挑战相匹配、覆盖突发事件应对全过程、社会广泛参与的突发事件应急体系,实现应急管理基础能力持续优化,应急救援能力显著增强,应急保障能力不断完善,社会协同应对能力明显改善,全面推进应急管理体系和能力现代化。
1.3制定依据
根据《中华人民共和国突发事件应对法》、《国家突发公共事件总体应急预案》、《天津市实施〈中华人民共和国突发事件应对法〉办法》、《天津市机构改革实施方案》等有关法律、法规和文件,结合本市实际情况,制定本预案。
1.4工作原则
坚持党对应急工作的领导。坚持党委领导、政府主导,完善党委领导下的应急管理行政领导负责制。各行业部门依法分类管理,应急议事协调机构发挥协调联动作用,拧紧“防”和“救”无缝对接的责任链条,建立统一领导、专常兼备、反应灵敏、上下联动的应急管理体制。
坚持人民至上、生命至上。把保护人民生命安全放在首位,牢固树立安全发展理念,强化底线思维,把满足人民群众日益增长的美好生活需要作为应急管理工作的出发点和落脚点,全面提高公共安全保障能力。
坚持属地管理、分级负责。加强系统治理、源头治理,做好常态下的风险防控、隐患排查、监测预警、力量建设等工作,优化非常态下信息报告、决策指挥、抢险救援、支援保障等机制,提高防灾、减灾、抗灾、救灾能力。严格落实企事业单位安全管理主体责任,坚决防范和遏制重特大事故。
坚持依法管理、社会参与。健全应急管理法规规章配套制度,推动全社会各领域、各单位切实履行防范化解重大安全风险、及时应对各类事故灾害的职责。加强应急救灾物资储备能力建设,建立各类应急救援力量联动机制,构建专兼结合的应急救援体系。鼓励公共安全科技研发和成果转化,强化突发事件应对科技支撑、人才支撑。
1.5适用范围
本预案是全市突发事件应急预案体系的总纲,用于指导由本市负责或参与的突发事件风险防控、应急准备、监测预警、应急处置以及事后恢复重建等工作。
1.6突发事件分类分级
本预案所称突发事件是指突然发生,造成或可能造成严重社会危害,需要采取应急处置措施予以应对的自然灾害、事故灾难、公共卫生事件、社会安全事件。
(1)自然灾害。主要包括水旱灾害,气象灾害,地震灾害,地质灾害,海洋灾害,生物灾害和森林草原火灾等。
(2)事故灾难。主要包括工矿商贸等企业的各类安全事故,交通运输事故,公共设施和设备事故,核与辐射事故,环境污染和生态破坏事件,网络与信息安全事件等。
(3)公共卫生事件。主要包括传染病疫情,群体性不明原因疾病,食品和药品安全事件,急性中毒(食物、职业等中毒)事件,动物疫情,以及其他严重影响公众健康和生命安全的事件等。
(4)社会安全事件。主要包括恐怖袭击事件,刑事案件,群体性事件,油气供应中断突发事件,金融突发事件,涉外突发事件,民族宗教事件,舆情突发事件等。
各类突发事件按照其性质、造成损失、危害程度、可控性和影响范围,从高到低分为特别重大、重大、较大、一般四个等级,具体分级标准根据国家有关规定执行。
1.7应急预案体系
本市应急预案体系包括市、区人民政府及其部门、基层组织和单位制定的各类突发事件应急预案,以及为应急预案提供支撑的应急工作手册和事件行动方案。
1.7.1应急预案
市、区人民政府及其部门应急预案包括总体应急预案、专项应急预案、部门应急预案等。总体应急预案是应急预案体系的总纲,是本级人民政府组织应对突发事件的总体制度安排。专项应急预案是为应对涉及面广、情况复杂的某一类型突发事件,预先制定的涉及多个部门(单位)职责的工作方案。部门应急预案是有关部门为应对本部门(行业、领域)某一类型突发事件,或针对应急资源保障等涉及部门工作而预先制定的工作方案。市、区人民政府和有关部门根据实际,组织编制重要基础设施保护、重大活动保障和跨区域应急预案。
乡镇人民政府、街道办事处根据区人民政府及其有关部门的应急预案,结合本地区实际情况制定基层应急预案。机关、企业、事业单位、社会组织和居(村)委会等法人根据有关法律法规规章,针对面临的风险制定基层组织和单位应急预案。
1.7.2应急预案支撑文件
应急工作手册是应急预案涉及的部门(单位)对自身承担职责任务进一步分解细化的工作安排,主要包括工作事项、内容、流程、责任单位、责任人员等。基层组织和单位根据实际情况,可单独编制应急工作手册,也可将有关内容融入预案,合并编制。
事件行动方案是参与应急救援行动的队伍和专家等人员根据遂行任务需要,制定的具体行动方案,主要明确队伍编成、力量预置、行动路线、战勤保障、通信联络和实施步骤等。
2组织体系
2.1市级层面组织指挥机构
2.1.1领导机构
在市委领导下,市人民政府负责全面组织突发事件应对工作,完善应急管理领导体制和突发事件应急指挥机制,贯彻落实党中央、国务院关于应急管理的决策部署,统筹制定全市应急管理政策措施,研究解决应急体系规划、风险防范、应急准备等重大问题。根据实际情况,召开市人民政府常务会议研究部署特别重大、重大突发事件应对工作。
市突发事件应急委员会(以下简称市应急委)负责根据市委、市政府部署要求,研究提出全市应急管理工作政策措施;部署和总结全市应急管理年度工作;组织本市特别重大、重大事故灾害应对工作;协调驻津部队、驻津单位参与事故灾害应对工作等。市应急委主任由市长担任,副主任由天津警备区司令员、常务副市长(负责日常工作)、市委政法委书记、市委宣传部部长担任,委员由各位副市长、武警天津市总队司令员担任。市应急委办公室设在市应急局,承担市应急委日常工作。
2.1.2市级专项应急指挥机构
市人民政府设立抗震救灾、防汛抗旱、公共卫生、交通运输、环境污染等市级专项应急指挥机构,负责组织开展有关突发事件应对工作。市级专项应急指挥机构总指挥由市委、市政府指定的负责同志担任,成员由承担该类别突发事件应对职责的市有关部门(单位)负责同志组成。市反恐怖工作领导小组、市群体性事件应急总指挥部、市重特大突发事件应急新闻报道协调指挥小组等议事协调机构按照法律、法规规定和市委、市政府部署要求,开展相关突发事件应对工作。
市级专项应急指挥机构主要职责是:研究提出应对相关突发事件的指导意见和具体措施,组织开展本市较大以上突发事件应急处置工作,指导事发区开展较大、一般突发事件应急处置工作,研究部署相关应急救援队伍、应急物资装备的建设管理工作,指导建立联席会议制度等。
各市级专项应急指挥机构办公室设在牵头组建的部门(单位),作为市级专项应急指挥机构办事机构,配备专(兼)职工作人员,负责开展市级专项应急预案编修,完善相关应急预案支撑文件,检查市级专项应急指挥机构工作部署的落实情况,协调、指导市级专项应急指挥机构成员单位开展相关应急保障与应急处置工作。
2.2区级层面应急机构
2.2.1组织领导
各区人民政府在区委领导下,健全完善应急管理领导体制和突发事件应急指挥机制,负责组织本行政区域突发事件应对工作。各区突发事件应急委员会按照区委、区政府的要求,组织协调本区事故灾害应对工作。滨海新区各开发区根据有关规定和实际情况设置应急管理工作机构。
2.2.2区级专项与联合应急指挥机构
各区根据市级专项应急指挥机构工作部署,根据突发事件应对工作需要,设立区级专项应急指挥机构,承担相关类别突发事件应对工作。
各区根据应急管理工作需要,可与相邻的区以及北京市、河北省有关区(市)建立应急联动机制,成立联合指挥机构,共同开展跨区域的突发事件应对工作。
2.3部门应急工作机构
市、区有关部门按照职责分工,负责本部门(行业、领域)突发事件应对工作,承担相关专项、部门应急预案的起草与实施,加强相关应急救援队伍、应急物资装备的建设管理,组织实施风险防控、应急准备、监测预警、应急处置、资源保障、恢复与重建工作,开展应急宣教培训和应急预案演练工作;负责市、区相关专项应急指挥机构办公室工作。
2.4现场指挥部
突发事件发生后,按照“战区制、主官上”的原则,就近组建现场指挥部,指挥调度现场应急救援力量、调配应急物资,协调有关单位开展抢险救援、医疗救护、转移疏散、治安维护等工作。到现场参加应急处置的各方面应急力量应主动向现场指挥部报到、受领任务,接受现场指挥部的指挥调度,及时报告现场情况和处置进展。根据工作需要,现场指挥部可设立综合协调、抢险救援、治安维护、医疗卫生、信息舆情、救灾救助、事故调查、专家咨询等工作组。
现场指挥部工作实行现场总指挥负责制。发生较大、一般突发事件,一般由事发区人民政府主要负责同志任现场总指挥;事件超出事发区的处置能力,需市级专项应急指挥机构组织协调的,由市级专项应急指挥机构总指挥任现场总指挥;发生特别重大、重大突发事件,由市委、市政府指定的负责同志任现场总指挥。现场总指挥负责组织研究并确定现场处置方案,指定工作组负责人员。现场总指挥发生变动或更替的,应做好相关工作的交接。
2.5专家咨询机构
市人民政府和有关部门建立健全突发事件应对专家队伍,完善应急管理专家和专业人才信息库,组织专家开展应急管理课题研究,为风险防控、灾情研判、应急救援、调查评估、恢复重建等工作提供决策建议和技术支持。各区人民政府根据实际情况,聘请有关专家组建突发事件应对专家咨询机构。
2.6基层应急机构
街道办事处、乡镇人民政府要健全应急管理机构,配备专(兼)职工作人员,具体组织实施本地区各类突发事件的应对工作。居(村)民委员会应明确应急管理工作责任人,协助政府及有关部门做好突发事件应对工作。
3运行机制
3.1风险防控
3.1.1市、区人民政府建立突发事件风险调查和评估制度。坚持“隐患就是事故,事故就要处理”,依法对各类风险点、危险源进行调查、辨识、评估、分级、登记,建立台账,定期开展检查,责令有关单位采取安全防范措施,并建立信息共享和公开机制,按照国家有关规定及时向社会公布。有关部门要按照职责分工对可能发生的突发事件进行综合评估,研究制定风险管控措施。
3.1.2各区人民政府及其有关部门建立完善社区、村、重点单位网格化风险防控体系,落实风险管控措施,及时发现和处置各类风险隐患。对排查出的风险隐患,要落实整改责任单位、责任人和时间表,制定重大风险点、危险源防控措施和工作方案,做好监控和应急准备工作,对短期内能完成整改的要立即消除隐患;对情况复杂、短期内难以完成整改的,要限期整改;对重大隐患,要立即依法停产整顿或关闭;对群众反映强烈的倾向性问题,要研究治本措施,并及时向市委、市政府报告。
3.1.3对重点水利工程、战略物资储备库、重大油气输送管道、重点油气储运设施、重要水上航道、铁路客运干线专线、城市轨道交通、超高压输变电工程、大型桥梁、重要通信枢纽、支付清算系统等重大关键基础设施,设计单位要科学选址、优化布局,进行风险评估和可行性论证,增强风险管控和防灾抗灾能力;运维单位要建立健全日常安全和风险管理制度;有关区人民政府和市、区有关部门要加强监督检查。
3.1.4国土空间规划的编制应充分考虑公共安全风险因素,符合预防和处置突发事件的需要,统筹安排应对突发事件所必需的设备和应急避难场所等基础设施建设。加强城乡防灾减灾能力建设,抓好源头治理为重点的安全生产基础能力建设,完善城乡医疗救治体系和疾病预防控制为重点的公共卫生事件应急管理体系,健全利益协调机制、诉求表达机制、矛盾调处机制为重点的社会安全基础能力建设。
3.2监测
3.2.1完善专业监测网络。市气象局、市地震局、市水务局、市应急局、市交通运输委、市规划资源局、市生态环境局、市卫生健康委、市农业农村委等部门建立健全气象、大气、地震、地质、洪涝、干旱、海洋、森林、危险化学品生产经营储存运输使用、排污单位、传染病疫情、生物灾害、动物疫情等基础监测信息数据库,完善监测网络,配备监测设施设备和人员,划分监测区域,确定监测点和监测项目,对可能发生的突发事件进行监测。
3.2.2加强重大隐患监测。市有关部门按照工作职责,明确专(兼)职工作人员,利用现代信息技术手段和自动化监测设备,建立针对重大危险源、重要目标物和基础设施的监测体系,建立健全基础信息数据库,实现重大风险源和隐患点位全天候自动化监测。
3.3预警
市、区人民政府及其有关部门建立健全突发事件预警制度,统筹运用各类传播渠道,提高预警信息实效性和覆盖面。
3.3.1确定预警级别。可以预警的自然灾害、事故灾难和公共卫生事件的预警级别,按照突发事件紧急程度、发展态势和可能造成的危害程度,由高到低分为一级、二级、三级和四级,分别用红色、橙色、黄色和蓝色标示。市、区人民政府根据国务院或国家有关部委制定的预警级别划分标准,制订具体实施办法。对于其他突发事件,相关机构应及时发布警示通报或安全提醒。
3.3.2发布预警信息。当可预警的突发事件即将发生或发生的可能性增大时,市、区人民政府或有关部门按有关规定立即发布预警信息,及时向上一级政府或有关部门报告,必要时可越级上报,并向驻津部队和可能受到危害的毗邻或相关地区人民政府通报。
3.3.3采取应对措施
(1)发布黄色、蓝色预警后,采取以下响应措施:
①责令有关部门、专业机构、监测网点和负有特定职责的人员及时收集、报告有关信息,向社会公布反映突发事件信息的渠道;
②加强对突发事件发生、发展情况的监测、预报,向社会发布与公众有关的突发事件预测信息和分析评估结果,对相关信息的报道工作进行管理;
③组织有关部门和机构、专家学者对灾害、事故或事件信息进行分析评估,科学研判发展趋势;
④向社会公众发布防灾避险的提示性、建议性信息和咨询电话等;
⑤法律、法规、规章规定的其他措施。
(2)发布红色、橙色预警后,在以上措施的基础上,进一步采取以下响应措施:
①指挥人员、救援人员、值班人员等进入待命状态,做好后备队伍的动员工作;
②调集应急救援所需物资、设备、工具,做好应急设施和应急避难场所的准备工作;
③加强安全检查和隐患排查,确保交通、通信、供水、排水、供电、供气、供热等公共设施的正常运行;
④加强对重点单位、重要部位和重要基础设施的安全保卫,维护社会治安秩序;
⑤转移、疏散或撤离易受突发事件危害的人员并予以妥善安置,转移重要财产;
⑥关闭或限制使用易受突发事件危害的场所,控制或限制容易导致危害扩大的公共场所的活动;
⑦法律、法规、规章规定的其他必要的防范性、保护性措施。
3.3.4预警调整与解除。市、区人民政府组织有关部门密切关注突发事件进展情况,依据事态变化情况和专家会商建议,按照有关规定适时调整预警级别并及时发布。当确定突发事件不可能发生或危险已经解除时,立即宣布解除警报,终止预警期,解除已经采取的应对措施。
3.3.5预警保障措施。加强突发事件预警信息发布中心建设,增强预警信息发布能力,畅通预警信息发布渠道,提高预警信息传播能力。网信、广播电视、新闻出版、通信等主管部门,协调指导广播、电视、报刊、互联网等媒体和基础电信运营企业建立完善预警信息发布机制和流程,及时、准确、无偿播放或刊载预警信息。对老、幼、病、残、孕等特殊人群以及学校等特殊场所和警报盲区,各区人民政府应组织基层单位采取警报器、宣传车、大喇叭等方式逐户传递预警信息,解决预警信息发布“最后一公里”问题。
3.4信息报告
3.4.1市人民政府全面掌握较大以上突发事件信息,依法向党中央、国务院报送重大敏感信息。市、区人民政府建立信息报告系统和信息报告制度,相关部门、专业监测机构和有关单位要落实信息报告责任,及时、客观、真实地向本级人民政府报告、报送突发事件信息,通报可能受影响的地区和部门(单位)。
3.4.2各区完善基层网格员管理体制,统筹灾害信息员、群测群防员、气象信息员、“九小”场所网格员、综治员等人力资源,探索建立统一规范的基层网格员队伍,履行风险隐患巡查报告、突发事件第一时间报告、先期处置、灾情统计报告等职责。建立信息报告激励机制,鼓励基层网格员和其他人员主动报告信息。
3.4.3发生突发事件或发现重大风险隐患后,有关单位要及时向所在区人民政府和有关主管部门报告事件或隐患信息。事发区和相关部门要按照接报即报、随时续报的原则,在接报后30分钟内电话、1小时内书面向市委、市政府报告突发事件基本情况。对于死亡人数接近或者可能超过10人的突发事件,已经或者有可能引发舆情炒作、造成负面影响的突发事件,要第一时间向市委、市政府报告。
3.4.4报告内容一般包括报告单位、报告人姓名、信息来源、事发时间和地点、人员伤亡和失联情况、影响范围和危害程度等信息。书面报告还应在以上内容基础上,进一步完善环境影响、建筑物倒塌损坏情况、交通通信电力等基础设施损毁情况、应急救援情况和已经采取的其他措施,并及时续报事件动态和处置进展。对性质严重、情况复杂、后续工作时间较长的突发事件,实行“日报告”制度。对于市委、市政府要求核实的情况,电话反馈时间不得超过20分钟。市领导同志作出批示、提出要求后,相关区或部门(单位)要及时报告落实情况。
3.5先期处置
3.5.1事发单位应立即组织本单位相关人员和应急队伍全力营救、疏散、安置受到威胁的人员;控制危险源,标明危险区域,封锁危险场所,采取必要措施防止危害扩散;控制可疑传染源,积极救治病人,加强个人防护;向属地区人民政府及有关部门(单位)报告。对因本单位问题引发的或主体是本单位人员的社会安全事件,事发单位负责人要迅速到现场劝解疏导。
3.5.2事发地居(村)民委员会及其他组织要立即开展宣传动员,组织群众自救互救,协助维护社会秩序,落实政府关于突发事件应对的要求。
3.5.3事发地街道办事处、乡镇人民政府组织调动民兵、预备役人员、警务人员、保安员、医务人员、红十字救护员等基层应急救援力量赶赴现场,开展救护伤员、疏散群众、控制现场、抢险救援应急行动,并及时向区人民政府报告。
3.5.4区人民政府接报后,迅速核实突发事件基本情况,对事态发展进行科学研判后,立即开展应急救援行动,组织专业应急队伍和社会应急力量参与抢险救援,并在规定时间内向市人民政府报告。
3.6应急响应
3.6.1分级响应
初判发生特别重大、重大突发事件,以及跨区的突发事件,由市级层面负责应对;初判发生较大、一般突发事件,由区级层面负责应对。如果事件本身较为敏感,或发生在重点地区或重大活动举办、重要会议召开等时期,适当提高响应级别,并视发展态势及时调整响应级别,避免响应不足或响应过度。
3.6.2响应级别
市级层面应急响应原则上由高到低分为四级:一级、二级、三级、四级。发生特别重大突发事件时,根据市委、市政府决定,市级层面启动一级应急响应;发生重大突发事件时,根据事态严重程度,市级层面启动一级或二级应急响应;发生较大突发事件时,事发区启动本级应急响应,市级层面视情启动三级或四级应急响应。发生一般突发事件时,事发区启动本级应急响应,市级层面视情提供支持援助。
各区应急响应级别可参照市级层面应急响应级别设置,结合本区实际情况予以明确。
3.7指挥协调
3.7.1指挥协调机制
(1)组织指挥。上级人民政府及有关部门指导下级人民政府及有关部门开展应对工作。市级应急指挥机构设立后,区级应急机构按照市级应急指挥机构要求做好有关处置工作。超出事发区处置能力的,市人民政府根据事发区的请求和应急处置工作需要,将指挥权移交市级专项应急指挥机构。
(2)现场指挥。市人民政府设立现场指挥部后,各区人民政府的应急指挥机构应纳入现场指挥部,在现场指挥部的领导下开展突发事件应对工作。现场的各方面应急力量要在现场指挥部的统一指挥调度下开展工作,严格遵守交通管理、信息发布等工作要求,及时报告工作进展。根据工作需要,现场指挥部统一开设救援队伍集结点、物资收发点和新闻发布中心,组织完善相关后勤保障。
中央和国家工作组到达现场后,现场指挥部要主动对接、汇报工作,接受业务指导并做好相关保障工作。
(3)协同联动。驻津部队、国家综合性消防救援队伍根据市委、市政府的部署要求参加突发事件处置与救援,按规定的指挥关系和指挥权限指挥。社会组织参与突发事件应急处置与救援,纳入现场指挥部统一管理、统一调动、统一行动。
3.7.2指挥协调措施
(1)启动一级应急响应:
①依照有关法律、法规和应急预案规定,市政府主要负责同志和有关市领导同志赴现场指导、组织、协调应急处置工作。
②成立市应对突发事件总指挥部(指挥部名称根据事件时间、类别确定),市委、市政府指定的负责同志任总指挥。根据实际情况,设副总指挥3至4名。总指挥部一般下设现场处置、信息舆情、医疗救援、治安维护、军方工作、战勤保障、事故调查、综合协调等工作组,由有关市领导同志任组长。
③召开总指挥部工作会议,传达贯彻中央领导同志指示、批示精神,党中央、国务院决策部署和市委有关要求;听取各方面情况汇报,研究伤员救治、灾民安置、哀悼吊唁、应急征用、中止大型活动、关闭旅游景点、停工停业停课等重大决策。
④研究突发事件应急处置信息发布、新闻报道和舆论引导工作,确定总指挥部新闻发言人,组织召开总指挥部新闻发布会。
⑤中央领导同志和国务院工作组到现场后,总指挥负责汇报有关情况,并接受指导。
⑥根据有关法律组织实施或结束紧急状态。
⑦法律、法规规定以及市委、市政府决定的其他事项。
(2)启动二级应急响应:
①按照市委、市政府要求,依照有关法律、法规和应急预案规定,市政府主要负责同志、市应急委和市级专项应急指挥机构有关负责同志赴现场指挥、组织、协调应急处置工作。
②成立市应对突发事件指挥部(指挥部名称根据事件时间、类别确定),市委、市政府指定的负责同志任总指挥。根据实际情况,设副总指挥2至3名。指挥部一般下设现场处置、信息舆情、医疗救援、治安维护、战勤保障、事故调查等工作组,由市、区有关负责同志任组长。
③召开指挥部工作会议,传达党中央、国务院决策部署和市委、市政府有关要求,听取各方面情况汇报,研究救援行动、伤员救治、人员疏散、应急征用、中止大型活动、关闭旅游景点等重大决策。
④研究突发事件应急处置信息发布、新闻报道和舆论引导工作,第一时间发布权威信息,回应社会关切。
⑤法律、法规规定以及市委、市政府决定的其他事项。
(3)启动三级应急响应:
①相关市级专项应急指挥机构办公室主要负责同志赴现场指导、组织、协调、支援应急处置工作。
②相关市级专项应急指挥机构办公室协调调度专项应急指挥机构掌握的应急救援队伍、应急救援装备和应急物资等资源,指导协助事发区应急指挥机构开展应急处置工作。
③市级专项应急指挥机构办公室指导相关成员单位和事发区应急指挥机构开展抢险救援、伤员救治、失联人员搜救、疏散转移等工作。必要时,按照市委、市政府的决定,由市级专项应急指挥机构直接指挥协调应急处置工作。
④法律、法规规定以及市委、市政府决定的其他事项。
(4)启动四级应急响应:
①相关市级专项应急指挥机构办公室有关负责同志赴现场协调、支援应急处置工作。
②相关市级专项应急指挥机构办公室协调调度专项应急指挥机构掌握的应急救援队伍、应急救援装备和应急物资等资源,协助事发区应急指挥机构共同开展应急处置工作。
③法律、法规规定以及市委、市政府决定的其他事项。
3.8处置措施
3.8.1自然灾害、事故灾难或公共卫生事件发生后,市和区人民政府视情采取以下应急处置措施:
(1)组织营救受灾和被困人员,疏散、撤离并妥善安置受威胁人员,视情组织动员社会应急力量有序参与应急救援、人员救助等工作;
(2)迅速控制危险源、标明危险区域、封锁危险场所,划定警戒区,实行交通管制等控制措施;
(3)组织应急测绘和勘察队伍,利用无人机、雷达、卫星等手段快速获取现场影像,分析研判基础设施和居民住房等建筑物损毁情况;
(4)组织开展气象监测预报,分析研判事发区域天气变化情况;
(5)优先安排、优先调度、优先放行抢险救援车辆等应急交通工具,确保受危害人员、救援物资和人员及时、安全送达;
(6)组织救治伤员,治疗传染病人和疑似病例,隔离传染源,观察密切接触者,对易感人群开展应急接种、预防性服药和卫生防疫知识宣传;
(7)组织抢修被损坏的交通、通信、供水、排水、供电、供气、供热等公共设施,短时间难以恢复的,实施临时过渡方案,保障社会生产生活基本需要;
(8)禁止或限制使用有关设备、设施和有关场所,中止人员密集的活动或可能导致危害扩大的生产经营活动以及采取其他保护措施;
(9)启用本级政府财政预备费和应急储备物资,必要时依法征用或要求有关企业生产供应其他急需物资、设备、设施、工具;
(10)向受灾人员提供食品、饮用水、衣被、燃料等生活必需品,指定有关的场地、场所作为临时应急避难场所,做好遇难人员家属安抚工作,妥善处置遇难人员遗体;
(11)组织开展救灾捐赠,接收、管理、分配救灾捐赠款物,做好救灾款物信息公开工作;
(12)依法从严惩处囤积居奇、哄抬物价、制假售假、哄抢财物等扰乱市场秩序和社会秩序的行为,稳定市场价格,维护社会秩序;
(13)加强舆情监管,依法打击编造、传播有关突发事件事态发展或应急处置工作的虚假信息的行为;
(14)加强公共卫生和环境监测,防止疾病、环境污染等次生、衍生事件发生;
(15)法律、法规、规章规定的其他必要措施。
3.8.2社会安全事件发生后,市和区人民政府立即组织有关部门针对事件的性质特点,采取以下措施:
(1)维护现场治安秩序,对使用器械相互对抗或以暴力行为参与冲突的当事人实施强制隔离,妥善解决现场纠纷和争端,控制事态发展;
(2)对特定区域内的建筑物、交通工具、设备、设施以及燃料、燃气、电力、水的供应进行控制;
(3)封锁有关场所、道路,查验现场人员的身份证件,限制有关公共场所内的活动;
(4)加强对党政机关、军事机关、广播电视台等易受冲击核心机关和单位的警卫,设置临时警戒线,加强对重点敏感人员、场所、部位的安全保护;
(5)严重危害社会治安秩序的事件发生后,立即依法出动警力,加大社会面检查、巡逻、控制力度,根据现场情况有针对性地采取强制性措施,尽快恢复社会秩序;
(6)法律、法规、规章等规定的其他必要措施。
3.9新闻与舆情应对
3.9.1市、区宣传部门指导有关部门,做好突发事件应急新闻报道工作。较大、一般突发事件的信息发布与舆情引导工作,由事发区宣传部门负责,市委宣传部做好指导工作。特别重大、重大突发事件的信息发布与舆情引导工作,由市委宣传部统筹协调,在突发事件应急指挥机构成立信息舆情组,负责信息发布、舆情分析、舆情引导和媒体服务等工作。未经批准,参与应急处置工作的单位和个人不得擅自对外发布消息。
3.9.2特别重大、重大突发事件发生后,由信息舆情组按程序第一时间向社会发布简要信息,在5小时内发布权威信息,在24小时内以事件处置新闻中心名义召开新闻发布会,由分管市领导同志、有关区主要负责同志及相关部门负责同志发布相关信息。通过动态发布处置进展情况、组织集中采访等方式,持续发布权威信息。
3.9.3市委网信办组织有关单位做好网络舆情分析、引导工作,加强网络媒体和移动新媒体信息发布,引导网民依法、理性表达意见,及时调控管控有害信息;会同市公安局,依法依规对散布谣言、恶意炒作等行为进行处理。
3.10扩大响应
3.10.1当突发事件造成的危害已十分严重,超出本市处置能力,需要国家或其他省、区、市提供支持和援助时,根据市委决定,由市人民政府将情况上报国务院,请求协调有关方面参与事件处置工作。国家层面启动应急响应、实施组织指挥后,本市各方面应急力量接受国家层面统一指挥,并按照部署做好各项应急处置工作。
3.10.2当突发事件事态不能有效控制、社会危害不能有效减轻时,按规定程序宣布有关地区进入紧急状态。
3.11应急结束
3.11.1突发事件应急处置工作结束,事件危害或威胁被控制、消除,应急处置工作即告结束。
3.11.2特别重大、重大突发事件经市委、市政府研究同意后,由市应急委或市级专项应急指挥机构宣布应急结束,现场应急救援队伍有序撤离。同时,视情继续实施必要措施,防止灾情反弹或引发次生、衍生事件。较大、一般突发事件由启动应急响应的区人民政府或区级专项应急指挥机构宣布应急结束,各部门转入常态工作。
3.11.3现场指挥部停止运行后,通知相关方面解除应急措施,进入过渡时期。必要时,通过信息发布平台和新闻媒体等向社会发布应急结束信息。紧急状态决定的终止和公布依照法定程序执行。
4恢复与重建机制
4.1善后处置
4.1.1按照市委、市政府部署要求,事发区人民政府和市相关部门负责善后处置工作,制订恢复重建计划和善后处理措施,报市人民政府后组织实施。
4.1.2市公安局负责突发事件现场和受灾人员集中生活场所治安秩序维护工作;市卫生健康委、市农业农村委负责疫病监测和防控工作;市交通运输委负责受灾人员和救灾物资运输工作;市生态环境局负责提出事故后污染处置建议,协调有关单位处置污染物;市城市管理委、市交通运输委、市水务局、市通信管理局、国网天津市电力公司、能源集团等负责组织对被破坏的基础设施进行修复;市商务局、市粮食和物资局会同事发区人民政府负责做好生活必需品的应急调拨,满足受灾人员基本生活需求;市规划资源局负责组织受灾地区居民住房和基本配套设施的选址、规划方案设计等工作;市住房城乡建设委负责居民住房建设的组织实施;市应急局负责组织指导相关部门、事发区和专业技术力量,开展灾情核查、损失评估工作,会同市财政局研究制定应由政府补偿的标准和办法。
4.1.3事发区人民政府组织相关部门加强受灾地区社会管理,尽快恢复社会秩序,配合做好灾情统计和救助款物的管理、调拨、发放工作。
4.2社会救助
4.2.1市和区人民政府应急管理、民政、卫生健康、教育、住房城乡建设、司法行政等部门,按照各自职责负责本行政区域内相应的社会救助管理工作。
4.2.2市应急局会同事发区人民政府开展受灾人员救助工作,及时组织救灾物资的分配和发放,市粮食和物资局根据指令组织救灾物资调运,保障受灾人员基本生活。市民政局会同事发区人民政府处理遇难人员善后事宜。
4.2.3市应急局、市红十字会、市慈善协会等部门(单位)依法开展捐赠资金和物资的接收、分配、管理工作,启动社会募捐机制,动员社会各界提供援助,开通24小时捐赠热线,积极接收捐赠款物,主动公开使用情况。
4.2.4市司法局组织做好法律服务,协助有关区和市信访办、市公安局妥善解决因处置突发事件引发的矛盾和纠纷。
4.3保险
4.3.1建立健全灾害风险保险体系,鼓励、倡导单位和个人参加保险。市、区人民政府及相关部门、有关单位要为专业应急救援人员购买人身意外伤害保险,配备必要的防护装备和器材,减少应急救援人员的人身风险。
4.3.2天津银保监局指导保险机构发挥保险风险管理功能,扩大居民住房灾害保险、农业保险覆盖面,加快推进巨灾保险制度建设,探索财政支持下的多层次巨灾风险分散机制,督促保险机构及时开展保险受理、赔付工作。
4.4调查评估
4.4.1市、区人民政府组织有关部门,对突发事件的发生原因、影响范围、受灾程度和损失情况、应对过程进行全面客观的调查、分析,总结经验教训,制定改进措施,形成调查评估报告并提交上一级党委、政府。一般突发事件的调查评估工作由事发区人民政府相关部门组织开展。较大突发事件的调查评估工作由市人民政府相关部门组织开展。重大突发事件的调查评估工作由市人民政府组织开展。特别重大突发事件的调查评估工作,在国务院或国务院授权的部门组织下开展,本市配合做好相关工作。法律、法规对突发事件调查另有规定的,从其规定。
负责组织开展突发事件调查工作的机构,应根据突发事件的具体情况,组建事件调查组。
4.4.2市有关部门于每年一季度组织对上年度发生的突发事件进行全面评估,对突发事件发生发展趋势进行研判分析并提出防范建议,向市人民政府报告,抄送市应急局。各区人民政府组织对本区上年度突发事件应对工作进行全面评估,向市人民政府报告,抄送市应急局。
4.5恢复重建
4.5.1突发事件应急处置工作结束后,履行应对突发事件职责的人民政府应当及时组织对突发事件造成的损失进行统计、核实和评估,按照短期恢复与长远发展并重的原则,因地制宜、科学制定恢复重建计划,并向上一级人民政府报告。市、区人民政府要及时组织发展改革、财政、公安、交通运输、铁路、民航、港口、工业和信息化、住房城乡建设、城市管理、卫生健康、水务、生态环境等部门恢复社会秩序,尽快修复损毁或损坏的公共设施。
4.5.2超出事发区恢复重建能力的,市人民政府根据事发区的请求和实际情况,提供必要的资金、物资和政策支持。超出本市恢复重建能力,需要申请中央援助和支持的,由市人民政府按程序向国务院或国家有关部委提出请求。
5保障机制
5.1队伍保障
5.1.1本市建立以国家综合性消防救援队伍为主体力量,以专业应急救援队伍和应急救援专家队伍为骨干力量,以驻津部队、预备役部队和民兵应急救援队伍为突击力量,以社会应急力量为辅助力量的应急救援队伍体系。
5.1.2应急管理、卫生健康、规划资源、城市管理、交通运输、生态环境、市场监管、农业农村、文化和旅游、公安、水务、气象、通信管理等部门根据风险防范应对工作需要,加强本行业、本领域专业应急救援队伍的建设管理,优化专业应急救援队伍结构和区域分布,提高救援装备水平与核心救援能力。组织队伍技能培训和应急演练,建立联动协调机制,采取必要防护措施,完善应急救援人员保障。鼓励应急救援人员考取应急救援员等国家应急救援职业资格。
5.2物资保障
5.2.1市应急局负责组织编制市级救灾物资储备规划、品种目录和标准,会同市粮食和物资局等部门确定年度购置计划,根据需要下达动用指令。市粮食和物资局根据相关规划、目录和标准,负责开展市级救灾物资的收储、轮换和日常管理,并根据市应急局的动用指令组织物资调运工作。
5.2.2各部门根据职责,分别负责各相关行业、领域的应急物资储备工作,满足处置突发事件的需要。市粮食和物资局、市商务局、市工业和信息化局、市卫生健康委、市市场监管委、市农业农村委、市水务局、市应急局、市地震局等部门重点做好粮食、生活必需品、药品、医疗器械以及专项救灾物资的储备管理工作,满足灾后人民群众的基本生活需要。
5.2.3市工业和信息化局会同市发展改革委、市科技局、市财政局、市应急局等部门完善本市应急产业发展政策,依托市应急产业联盟等行业组织,支持有基础、有条件的区和企业开展监测预警、预防防护、处置救援等应急产品的研发生产,推进应急产品标准化、模块化、产业化发展。
5.2.4市级专项应急指挥机构、市有关部门、各区人民政府根据本领域、本系统、本地区突发事件风险隐患情况,逐步建立与安全需求相匹配的应急物资储备,建立政府储备与社会储备相结合、长期储备与临时储备相结合、研发能力储备与生产能力储备相结合的应急物资保障体系,完善紧急生产、政府采购、调用征用和补偿机制。
5.3资金保障
5.3.1市、区人民政府采取财政措施,保障突发事件应对工作所需经费。处置突发事件所需财政负担的经费,按照财政事权与支出责任划分原则分级负担。突发事件应急准备、应急演练和救援救灾工作资金由市、区人民政府有关部门提出,经财政部门审核后,按规定程序列入本级政府年度财政预算。
5.3.2市财政局、市应急局、市民政局等部门研究提出相应的征用补偿或救助政策,报市人民政府审批。市、区财政和审计部门依法依规对突发事件财政应急保障资金的使用及效果进行监督和评估。
5.4指挥与通信保障
5.4.1市应急局等相关部门充分利用现有政府系统办公业务资源和专业系统资源,建立健全应急指挥场所、基础支撑系统和综合应用系统,规范技术标准,配置移动指挥系统,完善市、区应急指挥平台,优化突发事件监测监控、预测预警、值守应急、信息报告汇总与发布、视频会商、综合研判、辅助决策、指挥协调、资源调用和总结评估等功能。鼓励有条件的乡镇、街道建设适用的应急指挥平台,并接入市应急指挥平台体系。
5.4.2市通信管理局组织移动、联通、电信等通信运营企业依托公共通信网、卫星网、微波等多种传输手段,增强基础电信网络的应急通信能力,协助完善各级、各类指挥调度机构间通信网络,保障通信畅通。市无线电管理局采取措施保障应急通讯频率,依法实施无线电管制。
5.5治安保障
5.5.1市公安局组织有关警力,武警天津市总队予以配合,做好重要目标物、重要场所和基础设施的警卫工作,严防危害社会安全稳定的事件发生。加强社会面治安秩序管控和大型群众性活动的治安保卫工作,依法查处、打击违法犯罪行为,提高处置危害公共安全突发事件的能力。
5.5.2突发事件发生后,按照党委、政府要求,由市、区公安机关负责,在现场周围设立警戒区和警戒哨,做好现场控制、交通管制、疏散救助群众等工作,指导街道办事处、乡镇人民政府及居(村)民委员会组织发动社会力量开展自救互救,维护公共秩序。
5.6医疗救援保障
5.6.1市卫生健康委负责本市医疗卫生应急救援体系建设工作。完善公共卫生事件监测与信息报送网络,加强医疗卫生系统救援队伍建设管理。依托紧急医学救援站点,形成市、区两级紧急医学救援网络,根据现场抢救、院前急救、专科救治、卫生防疫等环节的需要,调度、安排医务人员和医疗物资装备,有效发挥突发事件现场伤员救治、转运和后方收治的作用。
5.6.2武警特色医学中心紧急医学救援队是本市突发事件医疗救援的重要组成力量,根据有关规定参与突发事件医疗救援工作。市红十字会加强应急技能培训基地建设,做好医疗救助志愿者队伍培训工作,对伤病人员和其他受害者提供紧急救援和人道援助。
5.7交通运输保障
5.7.1市交通运输委、市道路运输局、市港航局建立健全公路、港口、轨道交通等运输能力应急调度机制,中国铁路北京局集团有限公司天津铁路办事处、民航天津监管局建立健全铁路、航空等运输能力应急调度机制,保证处置突发事件所需物资设备、应急救援人员和受到突发事件危害人员的优先运送。
5.7.2市交通运输委、市港航局组织修复毁坏的公路、港口设施,市住房城乡建设委、市城市管理委组织修复毁坏的轨道交通、城市道路设施,中国铁路北京局集团有限公司天津铁路办事处、民航天津监管局组织修复铁路、航空设施,保证交通干线和重要路线的畅通和运输安全。必要时,可依法紧急动员或征用其他部门及社会的交通设施装备。
5.7.3市应急局会同市交通运输委、市公安局、市公安局交通警察总队建立完善应急通行机制,依法加强应急通行证的制作、发放和管理。市公安局交通警察总队实施事发区域道路交通管控措施,加强应急道路保障。
5.8避难设施保障
5.8.1依据本市应急避难场所规划,充分利用现有的公园、广场等市政设施和人防工程,建设一批布局合理、设施完善、功能齐全的应急避难场所。公园、绿地、广场、体育场馆、学校等场所在建设过程中应考虑应急避难的要求,配备必要设施,现有场地应补充建设必要设施。紧急情况下,坚持就近安置原则,利用学校、广场、公园、绿地、体育场馆等设施作为临时应急避难场所。
5.8.2公共交通工具、公共场所和其他人员密集场所的经营单位或管理单位要制定人员密集场所疏导方案,为交通工具和有关场所配备报警装置和必要的应急避险设备、设施,注明其使用方法,标明安全撤离路线,保证安全通道的畅通。有关单位要定期检测、维护其报警装置和应急避险设备、设施,使其处于良好状态,确保正常使用。
5.9应急供电保障
市工业和信息化局组织国网天津市电力公司等电网企业进行电网抢修,会同市发展改革委、市交通运输委等部门做好应急供电装备燃料调配。国网天津市电力公司等电网企业建立健全供电应急保障队伍,完善供电保障设备设施,有效保障现场指挥部、灾害救援和事故抢修现场、应急避难场所的应急供电。
5.10气象服务保障
市气象局负责及时开展突发事件发生地的气象监测和预报工作,根据天气条件,适时组织实施增雨(雪)、防雹等人工影响天气应急作业。储备必要的物资和装备,有效开展相关突发事件的气象保障服务工作。
5.11测绘保障
市规划资源局组织天津市测绘院有限公司、天津市勘察设计院集团有限公司等单位开展应急测绘保障工作。建立健全应急测绘响应调度、部门协作、资源共享等机制,提高应急测绘工作的制度化、规范化水平。加强应急测绘队伍和专家队伍建设,完善数据采集和快速制图设备,实现突发事件现场地理信息的快速获取、分析和传输,提高应急测绘保障能力。
5.12司法保障
市司法局将突发事件应对法律法规和相关政策纳入公民普法的重要内容,指导有关部门广泛宣传普及应急管理法律、法规知识,指导普法责任单位在执法和服务过程中切实履行社会普法责任。组建法律服务应急队伍,根据突发事件处置主责机构的要求,组织指导律师协会为突发事件处置和善后处置工作提供法律咨询援助。
5.13宣教培训
5.13.1市和区人民政府要充分利用各类新闻媒体和信息发布平台,广泛宣传应急避险知识,深入普及自救互救技能,提高应急文化建设水平。
5.13.2市有关部门,市总工会、团市委、市妇联、市红十字会等群团组织,企事业单位,居(村)民委员会负责组织本部门、本系统、本区域的人员进行应急法律、法规和应急避险、自救互救等应急知识的宣传教育。
5.13.3市教委督促各级各类学校制定突发事件应急预案,指导监督学校开展应急知识教育,推动学校将应急知识教育纳入安全教育活动,提高学校及学生的安全防范意识和自救互救能力。
5.13.4市委组织部将应急管理培训纳入干部教育培训整体规划,各级党校、行政学院将应急管理培训纳入干部培训内容;市应急局制定应急管理培训计划,对各级各类干部开展应急管理培训,提高干部应对突发事件的能力和水平。
5.13.5市应急局、市卫生健康委等部门依托有条件的企业、院校、医院、园区,开展事故救援、医学救援等专业化培训基地建设,加强基础设施、装备器材、师资教材等配备,完善理论学习、技能培训、情景模拟、应急演练等功能。
5.14京津冀协作
完善京津冀应急管理合作联合应急处置、信息交流和重要信息通报会商机制,在重要活动和重大会议期间,做好信息通报和联动响应工作。结合三地风险特点,联合编制相关应急预案,开展联合应急演练。优化三地应急指挥平台互联互通机制,逐步实现三地在应急队伍、应急物资、应急专家、应急培训基地等方面的共享共用。
6预案管理
6.1预案编制与衔接
6.1.1应急预案编制工作应立足现有资源,在风险评估和应急资源调查的基础上进行。政府及其部门在应急预案编制过程中应广泛听取有关部门、单位和专家意见,并书面征求涉及职责的相关单位意见。基层组织和单位应急预案在编制过程中应征求相关公民、法人或其他组织意见。
6.1.2总体应急预案由本级人民政府应急管理部门组织起草,按程序经本级人民政府常务会议审议后,以本级人民政府名义印发,报送上级人民政府备案,抄送上级应急管理部门。专项应急预案由承担专项应急指挥机构办公室职责的部门(单位)起草,报经本级人民政府批准,以人民政府办公厅(室)名义印发实施,报送上级相关主管部门备案。部门应急预案经部门有关会议审议,以部门名义印发,报送本级人民政府备案,抄送本级应急管理部门和相关专项应急指挥机构办公室。基层组织和单位应急预案经主要负责人审定、签发,并按照有关法规要求报送备案。应急预案支撑性文件的审批程序由制订单位确定。
6.1.3各级各类应急预案衔接遵循“下级服从上级,专项、部门服从总体,预案之间不得相互矛盾”的原则。市、区应急管理部门推动指导本级应急预案体系建设,综合协调本级应急预案衔接工作,研究提出相关应急预案衔接审核意见。
6.2预案演练与修订
6.2.1市和区人民政府及其有关部门完善应急预案演练制度,加强统筹协调,结合本地区风险情况,有计划、有重点地组织开展应急演练。专项应急预案、部门应急预案每2年至少进行1次应急演练;上年度发生较大以上级别突发事件的,本年度至少进行1次同类型突发事件的应急演练。基层组织和单位根据实际情况,经常性地开展或会同相邻的单位、社会组织等开展针对性强的应急演练。
6.2.2应急预案编制部门(单位)应当建立评估制度,定期开展应急预案的分析评价。有下列情形之一的,应当及时修订应急预案:
(1)有关法律、法规、规章、标准、上位预案中的有关规定发生变化的;
(2)应急指挥机构及其职责发生重大调整的;
(3)面临的风险发生重大变化的;
(4)重要应急资源发生重大变化的;
(5)应急预案中的其他重要信息发生变化的;
(6)在应急处置和应急演练中发现问题需要作出重大调整的;
(7)应急预案编制部门(单位)认为应当修订的其他情况。
7附则
7.1加强应急管理检查考核,健全重大突发事件领导班子应急处置机制和党员、干部应急动员发挥作用机制,完善各级领导负责制和责任追究制。对迟报、谎报、瞒报和漏报突发事件重要情况,应急处置不力,或应急管理工作中有其他失职、渎职行为的,依照有关规定给予处分;构成犯罪的,依法追究刑事责任。
7.2市、区人民政府对在应急管理工作中作出突出贡献的单位和个人,按照国家和本市有关规定给予表彰或奖励;对在应急救援工作中伤亡的人员依法给予抚恤或评定为烈士。公民按照各级人民政府要求,参加应急救援工作或协助维护社会秩序期间,其在工作单位的工资待遇和福利不变。
7.3市应急局根据工作需要及时组织对本预案进行评估,向市人民政府提出修订建议。各区、各部门按照本预案规定履行职责,制定完善相应的应急预案及其支撑性文件。
7.4本预案自印发之日起实施。《天津市人民政府关于印发天津市突发事件总体应急预案的通知》(津政发〔2013〕3号)同时废止。
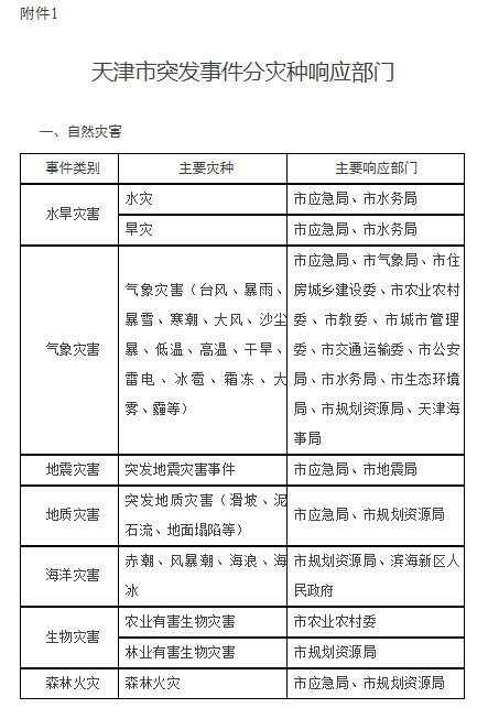
附件:1.天津市突发事件分灾种响应部门
2.天津市突发事件应急处置流程图





来源:天津市人民政府
发布时间:2021-01-14 09:16:56
